Como o blockchain pode ser usado para fortalecer a cadeia de suprimentos médicos?
Publicados: 2023-05-26Nos últimos anos, tem havido uma enorme demanda para melhorar a eficiência da cadeia de suprimentos no setor de saúde para reduzir custos e melhorar os resultados dos pacientes. Isso envolve iniciativas para simplificar processos, otimizar o gerenciamento de estoque e utilizar análise de dados para obter insights mais profundos sobre os requisitos do paciente e do provedor. Compreendendo de forma abrangente e gerenciando com eficiência suas cadeias de suprimentos, as organizações de saúde podem elevar a qualidade do atendimento ao paciente e gerar resultados favoráveis para pacientes e profissionais de saúde.
As consequências da pandemia de COVID-19 tornaram os profissionais de saúde dependentes da tecnologia para gerenciar cadeias de suprimentos de saúde, dados de pacientes e reivindicações de seguros. O gerenciamento de dados no setor de saúde é complicado e envolve muitas organizações que fornecem serviços importantes todos os dias. Se o gerenciamento de dados não for feito adequadamente e as Informações de Saúde Protegidas (PHI) não forem tratadas de acordo com a conformidade com a HIPAA, a cadeia de suprimentos pode ser interrompida drasticamente, o que pode ter efeitos adversos e de longo prazo na eficácia e segurança do paciente dados na área da saúde.
É aqui que entra o blockchain na cadeia de suprimentos médicos. As soluções baseadas em blockchain provam ser altamente eficazes no setor de saúde, fornecendo recuperação e armazenamento seguros de dados, levando a integridade de dados aprimorada e conduta médica simplificada. Essas soluções garantem a proveniência dos dados, promovem a autenticidade no atendimento às demandas do setor de saúde e garantem a imutabilidade das transações multidirecionais.
De acordo com o Gartner, nos próximos anos, mais de 40% dos Chief Supply Chain Officers (CSCOs) integrarão uma solução de troca de dados da cadeia de suprimentos em tempo real, como uma interface de programação de aplicativos (API) ou tecnologia blockchain. Isso será feito estrategicamente para aumentar a eficiência e a eficácia de suas operações na cadeia de suprimentos.
Além disso, espera-se que a tecnologia blockchain no setor farmacêutico e médico testemunhe um tamanho de mercado de $ 815,65 milhões em 2026, testemunhando um CAGR de 22,10% de 2023-2030. Portanto, agora é o momento certo para investir em tecnologia se você deseja melhorar o gerenciamento da cadeia de suprimentos, aumentar a eficácia geral do negócio, aumentar a rastreabilidade e a transparência.
Este artigo ajudará você a descobrir tudo relacionado ao blockchain na cadeia de suprimentos de saúde. Além de examinar os benefícios do software da cadeia de suprimentos médicos baseado em blockchain, também ajudaremos você a entender como as empresas da cadeia de suprimentos médicos podem aproveitar o blockchain para simplificar seus negócios.
Então, sem mais delongas, vamos começar entendendo a importância do blockchain para a cadeia de suprimentos de saúde.
Importância do Blockchain na indústria da cadeia de suprimentos de saúde

A tecnologia Blockchain surgiu como uma solução promissora para todos os desafios que a cadeia de suprimentos de saúde enfrenta nos dias de hoje. Ao abordar questões críticas e aprimorar vários aspectos do sistema, o blockchain na área da saúde tem o potencial de revolucionar a maneira como gerenciamos as cadeias de suprimentos. Vamos explicar o papel do blockchain na cadeia de suprimentos médicos em detalhes abaixo:
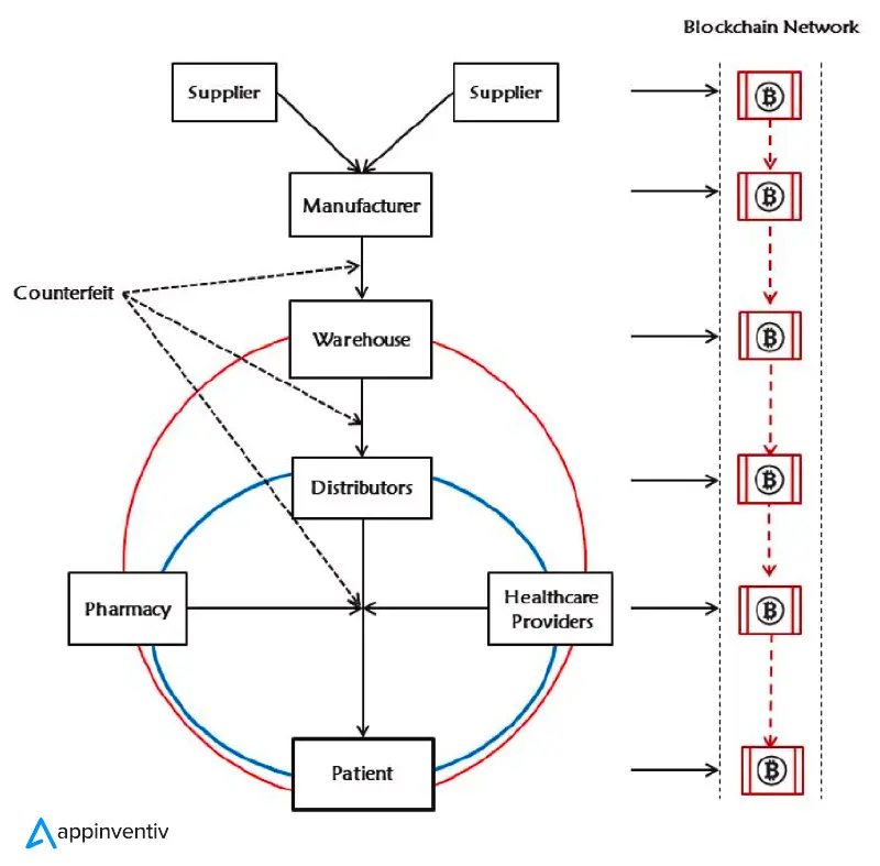
Em primeiro lugar, a tecnologia blockchain fornece uma solução avançada para melhorar a rastreabilidade e proveniência no setor de saúde. Utilizando um registro descentralizado e transparente, o uso de blockchain para a cadeia de suprimentos de saúde facilita o registro e o rastreamento abrangentes de cada transação e movimentação de produtos de saúde dos fabricantes aos usuários finais.
Este processo estabelece um registro confiável que afirma a autenticidade, qualidade e integridade do produto. Consequentemente, a implementação de blockchain na cadeia de suprimentos de saúde serve como uma ferramenta crucial para abordar os problemas relacionados a produtos de saúde falsificados ou abaixo do padrão, trabalhando assim para um único objetivo de garantir a segurança do paciente.
Em segundo lugar, a tecnologia blockchain pode fortalecer a integridade da cadeia de suprimentos, considerando sua natureza distribuída e inviolável. A essência descentralizada do blockchain garante que os dados não possam ser modificados ou adulterados sem a devida autorização do usuário. Ao aproveitar o livro-razão imutável do blockchain para registrar transações, as organizações de saúde podem estabelecer um sistema robusto para rastrear e gerenciar produtos com eficiência, mitigando assim os riscos associados à fraude ou manipulação de dados.
Além disso, a tecnologia blockchain na cadeia de suprimentos de saúde contribui para melhorar a eficiência e reduzir custos no setor de saúde. Por meio da automação e simplificação de processos críticos, como gerenciamento de estoque, compras e logística, o uso de blockchain para a cadeia de suprimentos de saúde elimina a necessidade de papelada manual complicada e reduz as despesas administrativas. Ao otimizar a utilização de recursos, o blockchain aumenta a eficiência operacional, eventualmente levando a economias substanciais de custos.
Esses ganhos de eficiência e reduções de custo abrem caminho para um melhor atendimento ao paciente, pois as organizações de saúde podem alocar recursos de forma mais eficaz e redirecionar os fundos economizados para iniciativas e serviços centrados no paciente.
Recursos de Software da Cadeia de Suprimentos Médicos Baseados em Blockchain
O software de gerenciamento da cadeia de suprimentos médicos baseado em blockchain oferece várias características que podem aumentar a eficiência e a segurança geral do setor de saúde. Essas qualidades incluem, entre outras:

Imutabilidade
A imutabilidade do sistema de gerenciamento da cadeia de suprimentos médicos baseada em blockchain é crucial. Os dados não podem ser alterados após terem sido armazenados no blockchain. Ao garantir que os dados sejam seguros, precisos e confiáveis, esse recurso reduz a possibilidade de violação ou manipulação de dados.
Histórico de transações
Todas as partes interessadas podem ver todo o histórico de transações de qualquer medicamento ou dispositivo médico na cadeia de suprimentos médica baseada em blockchain, o que promove a transparência. Essa transparência mantém a cadeia de suprimentos livre de fraude, desperdício e corrupção. Além disso, aumenta a responsabilidade em toda a cadeia de abastecimento e permite que os pacientes confirmem a legitimidade dos produtos que recebem.
Contratos Inteligentes
Construídos no blockchain, os contratos inteligentes são contratos autoexecutáveis. Além disso, são baseados em critérios pré-determinados e podem automatizar a execução de tarefas específicas, como pagamentos ou embarques de produtos. Os contratos inteligentes podem ser usados na cadeia de suprimentos médicos para automatizar vários processos, incluindo a confirmação da legitimidade dos itens e a garantia da conformidade com os padrões legais.
Monitorando
Uma das principais características do blockchain no software da cadeia de suprimentos médica é o rastreamento fácil. A localização e o status do produto são registrados no blockchain à medida que ele passa pela cadeia de suprimentos. Esse rastreamento garante transparência e responsabilidade, o que permite que todas as partes interessadas vejam todo o histórico de transações de qualquer medicamento ou dispositivo médico.
Conformidade regulatória
A conformidade regulatória é garantida pela cadeia de suprimentos médica baseada em blockchain, que cumpre as regras, incluindo os padrões de rastreamento e rastreamento do FDA. Essas conformidades, como Health Insurance Portability and Accountability Act (HIPAA), General Data Protection Regulation (GDPR), etc., permitem que o setor de saúde cumpra suas obrigações legais e proteja o público de produtos farmacêuticos e equipamentos médicos falsificados ou abaixo da média.
[Leia também: Como desenvolver um aplicativo móvel compatível com HIPAA]
Verificação do paciente
Blockchain na cadeia de suprimentos médicos também pode ser usado para identificar registros de pacientes. Quando o produto é entregue, eles podem consultar todo o histórico de transações no blockchain. Essa abertura aumenta a segurança do paciente e a confiança no sistema de saúde, permitindo que o paciente confirme a autenticidade e a conformidade regulamentar do produto.
Manutenção de registros
O procedimento começa com o fabricante de medicamentos ou equipamentos médicos, que insere as informações do produto no blockchain, incluindo sua composição, data de validade e número do lote. Os outros nós da rede verificam e salvam esse registro, garantindo a segurança e a precisão dos dados.
Descobrindo o Blockchain nos Benefícios da Cadeia de Suprimentos Médicos
Do aumento da transparência à rastreabilidade aprimorada, o blockchain pode revolucionar a logística de assistência médica, garantindo assim a segurança do paciente e a eficiência operacional. Vejamos em detalhes os múltiplos benefícios do blockchain na cadeia de suprimentos médicos:

Descentralização: A natureza descentralizada do gerenciamento da cadeia de suprimentos médicos baseada em blockchain é uma de suas vantagens mais importantes. O blockchain distribui o gerenciamento da cadeia de suprimentos em uma rede de nós, em vez de depender de uma única autoridade central. Esse método descentralizado aumenta a segurança, reduz a possibilidade de fraude ou manipulação e garante que a cadeia de suprimentos continue funcionando mesmo se um ou mais nós não funcionar corretamente.
Maior segurança: a segurança aprimorada é um dos benefícios mais procurados do blockchain na cadeia de suprimentos médicos que levou ao aumento da adoção do software baseado em blockchain. O registro da cadeia de suprimentos médicos é inviolável e seguro usando a tecnologia blockchain, o que reduz as preocupações com fraudes, falsificações e outros comportamentos ilegais. Ao adotar o gerenciamento da cadeia de suprimentos baseado em blockchain, os produtores, distribuidores e pacientes de produtos médicos podem ter mais confiança na confiabilidade e qualidade dos produtos médicos.
Eficiência aprimorada: a implementação de blockchain no sistema de gerenciamento da cadeia de suprimentos de saúde pode automatizar vários processos, incluindo documentação de transações, monitoramento de movimentação de produtos e confirmação de conformidade regulatória. A cadeia de suprimentos pode se tornar mais eficiente graças a essa automação, que também pode economizar tempo e dinheiro.
Melhor Transparência: Todas as partes interessadas podem examinar todo o histórico de transações de qualquer medicamento ou dispositivo médico na cadeia de suprimentos médica baseada em blockchain, o que melhora a transparência. Ao aumentar a responsabilidade e diminuir a possibilidade de fraude, essa transparência também garante que a cadeia de suprimentos funcione sem problemas.
Maior segurança do paciente: o gerenciamento da cadeia de suprimentos médicos baseado em blockchain pode aumentar a segurança do paciente, aprimorando a autenticidade, precisão e segurança dos itens médicos. Os pacientes podem confirmar a legitimidade e conformidade dos itens que recebem, diminuindo a possibilidade de efeitos colaterais negativos ou outros danos.
Privacidade de dados aprimorada: como o blockchain é descentralizado, há menos chance de violações de dados ou ataques cibernéticos porque os dados confidenciais não são mantidos em uma única área. Além disso, o uso de criptografia e outras medidas de segurança garante a proteção dos dados do paciente contra acesso não autorizado.
[Leia também: Como o blockchain resolve problemas de privacidade e segurança de dados para empresas?]
Confiança aprimorada: as partes interessadas da cadeia de suprimentos médicos podem ter confiança mútua entre si, graças à adoção do blockchain. O gerenciamento da cadeia de suprimentos médicos baseado em blockchain pode promover a confiança entre produtores, distribuidores, reguladores e pacientes, oferecendo um sistema seguro, aberto e eficaz.

Exemplos do mundo real de organizações que usam Blockchain para gerenciar sua cadeia de suprimentos médicos
As empresas na vanguarda da adoção da tecnologia blockchain estão demonstrando o vasto potencial que ela possui. Ao implementar o blockchain certo em soluções de cadeia de suprimentos médicos, essas organizações aumentaram sua responsabilidade e transparência gerais e estabeleceram uma cadeia de suprimentos altamente eficiente e precisa em vários setores.

Aqui estão algumas organizações que implementaram o blockchain em suas soluções de cadeia de suprimentos médicos:
1. DHL
A DHL, organização de logística mundialmente famosa, lançou um novo protótipo que utiliza a tecnologia blockchain para melhorar as cadeias de suprimentos farmacêuticos. Esse software permite que eles rastreiem e autentiquem seus produtos farmacêuticos, o que ajuda a reduzir o risco de infiltração de medicamentos falsificados na cadeia de suprimentos.
2. Blockpharma
A Blockpharma, uma startup francesa, está combatendo medicamentos falsificados por meio do uso de blockchain em sua cadeia de suprimentos médicos. Sua solução inovadora permite que os consumidores digitalizem facilmente códigos QR exclusivos em embalagens de medicamentos, verificando assim a autenticidade dos produtos e garantindo que eles permaneçam intactos.
3. Walmart
Atualmente, o Walmart está implementando um projeto piloto baseado na tecnologia blockchain para monitorar e rastrear produtos alimentícios em sua cadeia de suprimentos. Esta iniciativa também tem implicações potenciais para suprimentos médicos. Ao aproveitar o poder do blockchain, o projeto pode aumentar a transparência, a rastreabilidade e a eficiência geral em toda a cadeia de suprimentos. Os principais objetivos da implementação do livro-razão distribuído incluem o fortalecimento das medidas de segurança alimentar e a melhoria dos mecanismos de controle de qualidade.
4. Mediledger
O Projeto Mediledger é uma colaboração entre fabricantes farmacêuticos mundialmente famosos, como Pfizer, Genentech e AmerisourceBergen. O projeto está usando a tecnologia blockchain para aumentar a eficiência e a segurança da cadeia de suprimentos de medicamentos. Ele permite o rastreamento de medicamentos em tempo real e trabalha para diminuir a probabilidade de produtos falsificados.
Processo de Desenvolvimento de Software da Cadeia de Suprimentos Médicos Baseado em Blockchain
Para garantir que o software de gerenciamento da cadeia de suprimentos de saúde baseado em blockchain atenda às necessidades personalizadas do setor de saúde, esteja em conformidade com os requisitos regulatórios e se integre perfeitamente aos sistemas existentes, é importante contratar uma empresa de desenvolvimento de software de saúde e blockchain de renome como a Appinventiv com anos de experiência no mesmo. Aqui está uma visão geral do processo de desenvolvimento típico que seguimos:

Recolha de requisitos:
Colaborando com as partes interessadas, como provedores de assistência médica, fabricantes, distribuidores e autoridades reguladoras, o estágio inicial é reunir requisitos completos. O escopo e a funcionalidade do projeto serão definidos com mais clareza depois que estivermos cientes de seus requisitos e dificuldades exclusivos.
Projeto e Arquitetura:
O design e a arquitetura do software são criados com base nos requisitos. É necessário escolher a plataforma blockchain certa (como Ethereum, Hyperledger ou Polygon), escolher o método de consenso, criar o modelo de dados e organizar os contratos inteligentes e as interfaces de usuário.
Desenvolvimento de Contratos Inteligentes:
Os elementos essenciais do software blockchain são contratos inteligentes. Eles especificam as leis, o raciocínio e a automação que regem as transações da cadeia de suprimentos. Durante o processo de desenvolvimento de software da cadeia de suprimentos médica baseada em blockchain, contratos inteligentes são criados e implantados por engenheiros de blockchain experientes para controlar vários processos, como verificação de produtos, controle de estoque e liquidação de pagamentos.
APIs e Integração:
O software baseado em blockchain deve se comunicar com sistemas pré-existentes, incluindo software de gerenciamento de inventário, sistemas ERP e sistemas EHR. As interfaces de programação de aplicativos (APIs) são desenvolvidas para permitir o compartilhamento de dados sem atrito e a interoperabilidade entre o software blockchain e vários sistemas externos.
Teste e garantia de qualidade:
Testes rigorosos e garantia de qualidade são realizados para garantir a funcionalidade, segurança e confiabilidade do software. Isso abrange testes de ponta a ponta do processo completo da cadeia de suprimentos, teste de unidade de contratos inteligentes e teste de integração de elementos do sistema. Auditorias de segurança e avaliações de vulnerabilidade são realizadas para identificar e abordar riscos potenciais.
Implantação e configuração de rede:
O programa é instalado na plataforma blockchain selecionada e a infraestrutura de rede necessária é configurada. Isso envolve configurar nós, definir configurações de rede e garantir a conectividade e acessibilidade da rede blockchain para participantes autorizados.
Manutenção e atualizações contínuas:
A última etapa envolvida no processo de desenvolvimento de software de gerenciamento da cadeia de suprimentos médicos é oferecer manutenção e atualizações pós-implantação adequadas para o software. Para manter o software seguro, atualizado e em conformidade com os requisitos regulatórios em constante mudança, são necessárias atualizações e manutenções regulares. Os comentários dos usuários e as mudanças nos padrões do setor são usados para orientar o monitoramento e as melhorias contínuas.
Compreendendo o custo de desenvolvimento de software da cadeia de suprimentos médica
Para se ter uma breve ideia, o custo de desenvolvimento de software da cadeia de suprimentos médica baseada em blockchain pode variar de cerca de US$ 40.000 a US$ 200.000, dependendo de vários recursos. Por exemplo, a complexidade geral do software é o fator mais importante que afeta o orçamento geral de desenvolvimento. Simplificando, um software altamente complexo com uma extensa lista de recursos custará mais do que um software simples com recursos mínimos.
Para obter uma vantagem comercial competitiva, é vital entender que um software completo com recursos modernos capazes de aumentar a produtividade geral da cadeia de suprimentos médicos é a necessidade do momento.
| Complexidade de Software | Custo estimado de desenvolvimento | Prazo |
|---|---|---|
| Simples | US$ 40.000 – US$ 85.000 | 3 a 6 meses |
| Moderadamente Complexo | US$ 90.000 – US$ 135.000 | 6 a 9 meses |
| Altamente Complexo | $ 140.000 - $ 200.000 | 10 a 12 meses |
Outros fatores vitais que afetam o custo para construir software de cadeia de suprimentos médica baseada em blockchain incluem:
- Design UI/UX do software
- A localização da agência de desenvolvimento de software
- A pilha de tecnologia usada para implementar o software
- O processo de codificação
- O tamanho da equipe da agência de desenvolvimento contratada
- Garantia da Qualidade
- Manutenção e atualizações

Como a Appinventiv pode ajudá-lo a obter a supremacia da cadeia de suprimentos médicos?
O principal objetivo da blockchain na cadeia de suprimentos médicos é garantir a disponibilidade contínua de recursos médicos essenciais, como medicamentos, equipamentos médicos e serviços de saúde. Uma cadeia de suprimentos eficaz transformada digitalmente deve gerenciar com eficiência as conexões entre fornecedores e clientes para alcançar a satisfação ideal do cliente, mantendo a eficiência de custos. Isso envolve a aquisição de recursos, o gerenciamento eficaz de suprimentos e a entrega de produtos e serviços a pacientes e profissionais de saúde.
Um benefício significativo desses sistemas distribuídos é sua capacidade de enfrentar desafios relacionados à divulgação e responsabilidade em cenários onde os interesses de indivíduos e instituições podem não estar alinhados. Assim, a tecnologia blockchain oferece uma solução viável para aprimorar a responsabilidade geral, transparência, confidencialidade, eficiência e confiabilidade nas cadeias de suprimentos médicos.
Uma empresa de desenvolvimento de software baseada em blockchain como a Appinventiv pode desempenhar um papel fundamental para garantir o desenvolvimento eficiente de software de cadeia de suprimentos médica baseada em blockchain para sua empresa. Nossa profunda experiência técnica na implementação de blockchain na cadeia de suprimentos de saúde nos permite projetar e implementar uma solução segura e escalável.
Nossas soluções especializadas em desenvolvimento de blockchain podem aumentar a transparência, rastreabilidade e eficiência na cadeia de suprimentos de saúde. Conduzimos uma análise completa de requisitos, entendemos os requisitos de negócios específicos e adaptamos o software personalizado, tendo em mente a conformidade com a HIPAA.
Podemos alavancar IA e IoT em nosso blockchain para soluções de cadeia de suprimentos médicos, o que garante ainda mais o gerenciamento eficaz de estoque, agiliza a logística, evita a infiltração de produtos falsificados, aumenta a segurança dos dados e melhora a eficiência geral da cadeia de suprimentos no setor de saúde
Podemos implementar contratos inteligentes robustos e técnicas de criptografia para aumentar a segurança e a privacidade de dados médicos confidenciais. Nossos serviços de desenvolvimento de software da cadeia de suprimentos médicos garantem ainda mais colaboração e gerenciamento de projetos eficazes, garantindo entrega pontual e integração perfeita do software aos sistemas existentes.
Entre em contato com nossos especialistas para desenvolver um software de gerenciamento de cadeia de suprimentos médico baseado em blockchain capaz de aumentar a eficácia de seus negócios.
perguntas frequentes
P. Quais são os benefícios de usar blockchain na cadeia de suprimentos médicos?
R. A implementação da tecnologia blockchain na cadeia de suprimentos médica oferece uma infinidade de vantagens. Em primeiro lugar, aumenta a rastreabilidade e a transparência ao gerar um registro inalterável de todas as transações e movimentações de produtos médicos, garantindo autenticidade e qualidade.
Em segundo lugar, o blockchain fortalece a integridade da cadeia de suprimentos, impedindo modificações não autorizadas ou adulteração de dados, o que reduz o risco de atividades fraudulentas. Além disso, facilita o compartilhamento seguro e eficiente de dados entre as partes interessadas, garantindo a troca de informações precisa e oportuna.
P. Como o blockchain pode aumentar a eficiência das operações da cadeia de suprimentos médicos?
R. A tecnologia Blockchain oferece vários benefícios para a indústria da cadeia de suprimentos médica. Blockchain pode reduzir significativamente as despesas administrativas e otimizar a utilização de recursos, simplificando e automatizando processos como gerenciamento de estoque, compras e logística.
Além disso, o rastreamento em tempo real dos produtos garante uma gestão eficiente do estoque e redução do desperdício geral. Além disso, outro uso de blockchain na cadeia de suprimentos de saúde está facilitando o compartilhamento seguro e instantâneo de informações entre as partes interessadas, permitindo uma tomada de decisão mais rápida e uma colaboração simplificada.
P. Quais são as perspectivas do blockchain na indústria da cadeia de suprimentos médica?
R. A tecnologia Blockchain é uma grande promessa para o futuro da indústria da cadeia de suprimentos médica. Ele pode potencialmente transformar o setor de saúde, abordando questões importantes de transparência, rastreabilidade e segurança de dados. Ao fornecer um registro descentralizado, o blockchain na cadeia de suprimentos farmacêuticos pode rastrear e verificar com segurança a movimentação de produtos médicos, evitando medicamentos falsificados e garantindo a autenticidade.
As soluções baseadas em blockchain alimentadas por IA e IoT podem permitir interoperabilidade e troca de dados nos próximos anos, melhorando ainda mais as operações da cadeia de suprimentos.
P. Quanto custa desenvolver um software de gerenciamento da cadeia de suprimentos médicos baseado em blockchain?
R. O custo de desenvolvimento de um software de gerenciamento da cadeia de suprimentos médica baseada em blockchain pode variar entre US$ 40.000 e US$ 250.000. Existem vários fatores que impactam ainda mais o orçamento geral de desenvolvimento, como:
- Localização da empresa de desenvolvimento de software
- O design UI/UX do software
- Os recursos e a pilha de tecnologia
- Manutenção e atualizações pós-implantação

